文章目录[隐藏]
了解什么是电池管理系统 (BMS)
电池管理系统 (BMS) 是现代可充电电池的“大脑”。它监控并控制关键功能,以优化电池性能和安全性。BMS 提供的不仅仅是简单的保护电路模块 (PCM)。它提供全面的管理功能,有助于延长电池使用寿命并防止危险故障。
BMS的定义及核心功能
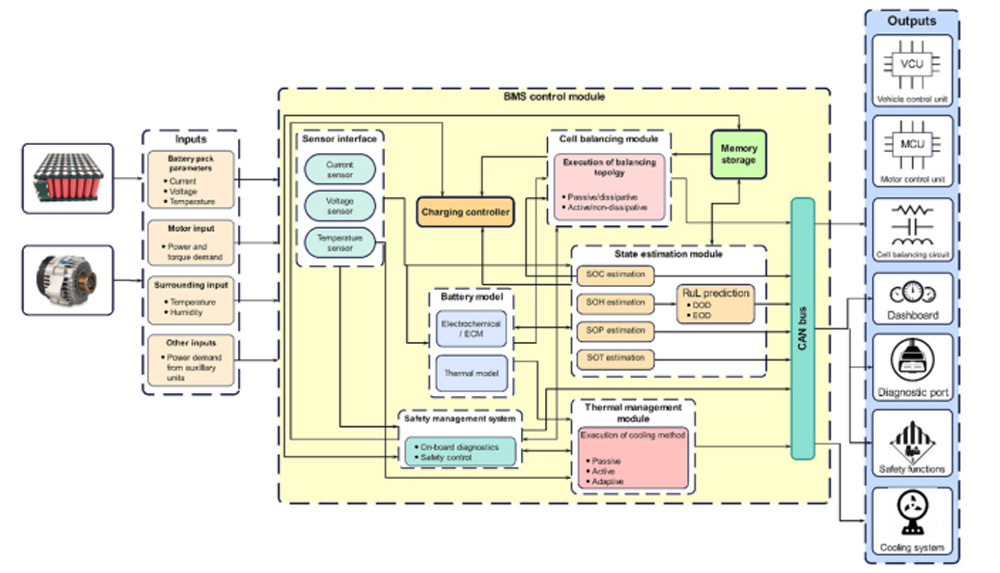
电池管理系统是一种管理可充电电池的电子系统。它追踪电池的工作情况,计算电池状态,报告数据,控制电池环境,并帮助电池在整个生命周期内安全运行。梅赛德斯首席执行官迪特·蔡澈(Dieter Zetsche)曾说过:“电池的智能不在于电芯,而在于复杂的电池系统。”
BMS的核心功能包括:
- 监控和保护——BMS 持续跟踪电池单元和电池组层面的电压、电流和温度。这种持续监控可防止电池超出安全范围运行。这是防止电池损坏或故障的第一道防线。
- 状态估算 – 系统计算重要的电池指标,例如充电状态 (SoC)、健康状态 (SoH) 和剩余容量。SoC 的工作原理类似于电量计,而 SoH 则显示电池与新电池相比的性能表现。
- 电池平衡——电池组的电池单元会随着时间的推移产生不同的电量水平。BMS 会保持充电和放电的均衡。它要么从充满电的电池单元中释放能量,要么在电池单元之间转移能量。
- 热管理——BMS 控制加热或冷却系统,使电池保持理想温度。这一点至关重要,因为极端温度会影响电池的性能和使用寿命。
- 通信——现代电池管理系统与其他设备共享重要的运行数据。这使得诊断和系统集成成为可能。
BMS 负责保护和优化电池组。如果没有 BMS,可充电电池(尤其是锂离子电池)会过早失效,并可能造成危险。
BMS在锂离子电池中的重要性
锂离子电池凭借其卓越的能量密度,在高能应用领域占据市场领先地位。然而,这些优势也伴随着风险,需要精细的管理。精心设计的BMS不仅实用,对锂离子电池的运行也至关重要。
安全性驱动了锂离子电池对BMS的需求。这些电池无法很好地处理超出其安全范围的情况。如果过度充电、过度放电、暴露于高电流或在极端温度下使用,它们可能会起火或爆炸。这被称为热失控。BMS通过监控关键测量值并在超出限值时关闭电池,从而增加了多层保护。
BMS 还能延长电池的使用寿命。它可以平衡电池,避免电量较弱的电池影响电池组的性能或更快损坏。通过阻止深度放电和过充,它可以防止造成永久性容量损失的常见原因。
锂离子电池需要精确的控制。大多数锂电池的工作电压在 10.5V 至 14.8V 之间。它们无法在低于 0°C 或高于 55°C 的温度下充电,并且只能在 -20°C 至 60°C 的温度下正常工作。BMS 会严格执行这些限制,以确保一切安全。
测量电池剩余电量并不像检查油箱那么简单。BMS 使用先进的算法来计算 SoC 和 SoH。开发精准的测量技术仍然是行业面临的挑战。
电池管理系统正在快速完善。随着新材料和新化学技术的进步,电池技术也随之进步,BMS 的功能也必须不断提升。它们需要应对新的挑战,同时更精确地控制复杂的电池系统。
电池管理系统的关键组件

图片来源: 百科全书.pub
良好的电池管理系统 (BMS) 需要协同工作的硬件组件来监控、保护和优化电池性能。这些组件就像系统的眼睛和耳朵,收集重要数据,帮助做出有关电池安全性和寿命的明智决策。
电压监控电路
电压监测电路跟踪电池组中各个电池单元之间的电位差。这些电路进行测量,以便BMS能够保持适当的电压水平,从而确保安全性和效率。我的经验表明,准确的电压监测可以让BMS执行必要的电池平衡,确保所有电池单元的电荷分布均匀。高精度电压
这些监控设备计算充电状态 (SOC),并防止有害的过充或深度放电情况。大多数电压监控电路使用专门的模数转换器,可以同时高精度测量多个电池电压。
差分运算放大器通常用于测量单个电池的电压。这些放大器比较两个端子(反相和同相)之间的电压,并放大差值。BMS 使用这些精确的电压读数来做出控制决策。
电流传感模块
电流感应模块测量流入和流出电池组的电流。它们与主保险丝配合使用,保护整个电池组免受过流影响。电流监测有助于:
- 通过库仑计数计算电荷状态
- 检测过流或短路等问题
- 检查电池健康状况和剩余容量
- 保持电池操作在安全范围内
现代电池管理系统主要采用两种技术进行电流感应:
在电动汽车应用中,分流电阻的阻值范围从 25 μΩ 到 100 μΩ,可提供出色的线性度和精度。这些低电阻元件能够处理大电流,同时将功率损耗降至最低。霍尔效应传感器则提供了一种不同的方法。它们将传感电路与电流路径隔离,无需直接电气连接即可测量交流和直流电流。
电动汽车充电和放电需要不同的电流水平。充电电流通常在 0A 至 100A 之间,而放电电流则可高达 2,000A。电流检测模块能够精确处理如此宽的电流范围。
温度传感器和热管理单元
温度传感器通过监测整个电池组的热状况,完善了完整电池管理系统 (BMS) 的基本组件。电池在运行过程中会产生热量,而温度对其效率影响很大。因此,热监控对于实现最佳性能至关重要。
过热会导致热失控——这是一种危险的情况,可能导致电池故障或火灾。热电偶或负温度系数 (NTC) 热敏电阻安装在电池组的关键位置,以防止这种情况发生。
BMS 设计通常使用 NTC 热敏电阻,因为它们灵敏度高、精度高、经济高效,并且在不同的物理设置下都能良好工作。这些器件呈现出非线性指数下降的电阻/温度模式,BMS 可以通过分压网络进行测量。
由于热量分布不均匀,大型电池组需要多个温度传感器。传感器数据可帮助电池管理系统 (BMS) 采取行动,例如启动冷却系统或调整充放电速率,以保持安全的温度。
锂离子电池的最佳工作温度为 15°C 至 35°C。无论外界温度如何,BMS 都会努力将电池组温度保持在此范围内。
电池管理系统架构说明
电池管理系统的架构定义了电池组中各组件的连接和协同工作方式。设计选择会影响系统的可靠性、可扩展性和性能。电池系统变得越来越复杂,架构选择对于确保安全和最佳运行至关重要。
集中式BMS设计
集中式电池管理系统使用单个控制器监控电池组中的所有电池单元。主控制单元通过专用线束直接连接到每个电池单元或模块。该中央单元负责电压监控、温度感应、平衡和保护功能。
集中式设计在简洁性和成本节省方面表现出色。单控制器方法使其比其他配置更紧凑、更经济。许多小型电池系统(包含少量电池)都采用集中式 BMS 拓扑结构。电动自行车、踏板车和轻型电动汽车就是很好的例子。
这些设计有几个局限性:
- 大型电池组需要对每个电池进行复杂的布线
- 更多的端口和连接使维护和故障排除变得更加困难
- 电池容量无法轻易扩大
- 中央控制器成为单点故障——其故障会影响整个系统
在简单、经济的电池管理方案中,集中式设计仍然很受欢迎。特斯拉 Model S 采用的是集中式 BMS 拓扑结构。单个控制器处理电池单元数据,从而高效地管理充电和放电循环。
模块化和分布式BMS拓扑
模块化和分布式架构将监控功能拆分到多个单元。这些方法在实现方式和功能上有所不同。
模块化BMS系统分为几个类似的模块。每个模块通过专用线路监控其指定的电池单元。主控制器通常负责协调这些模块的活动。这使得系统更易于故障排除和维护。电池组可以轻松扩展。这种灵活性比集中式设计的成本更高。
分布式 BMS 架构进一步实现了去中心化。控制板直接安装在受监控的电池或模块上。这种架构只需极少的传感器和模块间的通信线路。即使一个组件发生故障,系统也能继续运行,因为每个部件都独立运行。宝马 i3 采用模块化 BMS 架构。其电池组由不同的模块组成,每个模块都配备独立的 BMS 单元,技术人员可以单独维护。
当系统需要扩展或保持可靠性时,两种设计都能很好地发挥作用。分布式系统在高压应用中表现出色。电网储能系统、航空航天应用和电动汽车都需要这种容错能力。
主/从属BMS系统
主/从 BMS 架构(也称为主/从)结合了集中式和模块化设计元素。一个主控制器与多个从属模块协同工作。
这种设计看起来像模块化拓扑,但工作原理不同。从属模块将测量数据发送到主模块。它们不进行太多计算或控制。主控制器负责处理复杂的计算、控制决策和外部通信。更简单的从属模块成本更低,所需开销也更少。
该架构在集中式简洁性和模块化灵活性之间取得平衡。由于下级模块的工作量较少,其成本低于完全模块化的系统。该系统在保持单个组件简洁的同时,仍能实现合理的扩展。
某些应用最适合采用这种平衡方法。它的性能优于集中式系统,且无需承担分布式架构的全部成本。日产聆风展示了分布式 BMS 拓扑的工作原理。每个电池模块由独立的控制器管理。这通过精确的模块级管理提高了系统效率和安全性。
工程师会根据应用需求、电池尺寸、冗余要求和预算来选择 BMS 架构。每种设计都有其独特的优势和权衡之处,必须符合系统要求。
BMS 开发的材料和方法
功能齐全的电池管理系统需要精心选择专用硬件和软件组件。高性能微控制器、可靠的通信协议和弹性开关元件是高效 BMS 解决方案的基础。
微控制器单元 (MCU) 和集成电路 (IC)
每个电池管理系统都有一个微控制器单元,作为其计算大脑。这些专用处理器管理关键的 BMS 功能,例如电池监控、平衡算法和安全保护机制。MCU 的选择取决于应用的具体需求。
需要先进性能和安全合规性的汽车和工业应用使用恩智浦 MPC5775B 和 MPC5775E 等微控制器。这些微控制器提供……这些 MCU 的关键特性包括硬件安全模块和 -40°C 至 125°C 的温度范围,非常适合恶劣环境。支持 ASIL D,配备 4 MB 闪存,运行速度为 220-264 MHz
MCU 要求根据电池系统的复杂性而有所不同:
- 低复杂度系统:小型BMS采用成本优化且低功耗的MCU。它们集多种功能于一体,从而降低系统总成本。
- 中等复杂度系统:具有 1-6 个单元的系统最适合与支持完整通信接口(包括 I2C、SPI 和 UART)的 MCU 配合使用
- 高复杂度系统:6-23 节电池应用(电动工具、电动汽车)需要具有高性能和更好外设的 MCU
电池管理 IC 通过提供专用功能与 MCU 协同工作。例如,英飞凌的电池管理 IC 可监控和平衡锂离子电池组中多达 12 个电池单元。它们可以测量电池电压和温度,并支持与主控制器的隔离通信。这些 IC 适用于高达 ASIL-D 的安全相关应用,并符合 ISO 26262 标准。
CAN总线通信协议
CAN 总线是电池管理系统最流行的通信协议,尤其是在汽车应用中。该协议的数据速度为 250-500 Kbps,并使用扩展帧标识符来确保 BMS 组件之间可靠的数据流。
CAN总线协议在BMS应用中的具体实现如下:
- 使用扩展帧格式的 29 位标识符
- 具有指定源地址和目标地址的优先消息结构
- 支持多主通信,不同节点可以在同一总线上传输
- 包括广泛的错误检测和纠正机制
该协议的多主站设计消除了对专用主站节点的需求。这创建了一个更稳定、容错能力更强的系统,即使单个节点发生故障也能继续工作。这一特性使 CAN 总线成为安全关键型应用的理想选择,因为这些应用对通信可靠性至关重要。
BMS 开发团队在选择通信协议时,必须考虑速度要求、组件之间的物理距离、多点支持、成本和功耗。对于需要在电磁噪声环境中保持高可靠性的项目,CAN 总线通常是最佳选择。
用于开关和保护的功率MOSFET
功率 MOSFET 控制电池管理系统中的充电和放电路径,同时防止故障情况发生。这些半导体器件串联在电池组和输出负载之间,并由专用 IC 控制其运行。
BMS 应用主要使用两种 MOSFET 类型:
- N 沟道 MOSFET:这些器件由于导通电阻 (RDS(on)) 较低而工作效率更高,但需要更复杂的驱动电路
- P 沟道 MOSFET:它们的驱动要求更简单,但由于导通电阻较高,效率低于 N 沟道 MOSFET
BMS 实施需要根据关键参数仔细选择 MOSFET。额定电压必须能够承受最大电压条件,而额定电流应超过安全运行所需的最大预期电流。低导通电阻值有助于降低功率损耗并提高运行效率。
MOSFET 的选择很大程度上取决于热管理。BMS 应用中的 MOSFET 在正常环境下应保持在 65°C 以下。PCB 设计可以通过最大化铜箔面积并在 MOSFET 安装点附近添加散热过孔来改善散热效果。
BMS电池系统中的电池保护机制

图片来源: 电路文摘
安全是锂离子电池应用的首要任务。保护机制是防范潜在风险的重要保障。布局合理的电池管理系统采用多层保护,确保电池在任何条件下都能安全运行。
过压和欠压保护
电池管理系统的电压保护电路持续监测电池组电压和单个电池电压。我的经验表明,精确的电压阈值对于维护电池的健康和安全至关重要。
BMS 每毫秒监测一次电压,以防止过压。当系统检测到过压时,会立即断开充电电路或降低充电电流。这种保护至关重要,因为负极电压过高会导致正极结构变形,并产生危险的枝晶生长。过度充电会导致锂离子迁移
欠压保护作为一种备用保护措施,可防止电池放电至低于关键阈值(通常为 2.5V 或 3.2V,具体取决于电池化学性质)。此保护功能可阻止造成永久性损坏和容量损失的深度放电情况。当电压降至预设阈值以下时,BMS 会切断负载,阻止进一步放电。
过流和短路保护
BMS 提供两种相关的电流保护:过流保护和短路保护。即时电流监控有助于系统在问题发展成危险情况之前检测到它们。
系统的过流保护功能会监测电流,并在电流超过阈值时触发保护措施。大多数系统在检测到过流时会通过硬件而非软件断开放电场效应晶体管 (FET)。软件响应速度不够快,无法防止损坏。
短路保护需要 250-500 微秒之间的超快响应时间。短路会形成一条电阻极小的直接路径,从而导致突然的电流浪涌。BMS 必须立即切断电池,以防止灾难性故障。MOSFET 的数量需要根据潜在的短路电流进行适当调整。一对 FET 可能会失效,但四对 FET 可以有效地阻止危险电流。
热失控预防策略
热失控是锂离子电池系统最危险的故障方式之一。这种连锁反应会产生大量热量,需要通过精心布置的温度传感器进行细致的监控。
我的热失控预防策略采用多层保护:
- 主动监控:BMS 使用电池之间、电源组件和 BMS 板上的 NTC 热敏电阻来跟踪电池级温度数据
- 早期检测:废气监测通过在热事件发生之前检测气体释放来提前发出警告
- 保护性断开:当 BMS 检测到危险的温度升高时,它会跳闸,断开电池
结合精确监控技术、警告系统和自动保护电路的详细方法可确保锂电池系统在任何条件下安全运行。
容量管理和电池平衡技术

图片来源: Hackatronic
电池组经常面临电池不平衡问题,因为各个电池单元的电量会随着时间的推移而变化。制造差异、自放电率和操作条件都会导致这些变化。电池单元之间的差异可能因使用情况和使用年限而异。电池平衡有助于管理容量,并最大限度地提高电池的性能和寿命。3%6%
使用分流电阻实现被动平衡
被动平衡技术通过将高电量电池的多余能量通过电阻转化为热量,使电池保持平衡。工程师主要使用两种方法:固定分流电阻和开关分流电阻。开关分流系统使用晶体管来控制电阻的工作时间。然后,BMS 可以用更高的电压对特定电池进行放电,直到所有电池达到平衡。
被动平衡仍然很受欢迎,因为它简单且价格实惠。其基本电路设计的成本低于其他复杂的替代方案。尽管如此,这种方法也存在明显的缺点。高电量电池会将所有多余的能量转化为热量浪费掉,从而降低效率。该系统还需要额外的冷却功能,尤其是在高功率应用中。
通过能量重新分配实现主动平衡
主动平衡与被动平衡不同,它不会浪费能量,而是在电池单元之间转移能量。这种方法将电荷从电量较高的电池单元转移到电量较低的电池单元。由于它充分利用了电池组的全部容量,因此系统运行时间得以延长。
主动平衡有几种形式:
- 电容平衡:电容器在电池之间存储和移动能量
- 电感平衡:电感器移动能量,而受控开关管理流动
- 基于变压器:变压器使用更少的开关在电池之间更快地传输能量
主动平衡功能可在整个电池组的每个充电/放电周期中节省约 4.15% 的电量。该系统可在放电过程中帮助电量较弱的电池,从而延长电池组的运行时间和可用容量。
充电状态 (SOC) 和健康状态 (SOH) 估计
正确的容量管理需要精确的 SOC 和 SOH 测量。SOC 以 0-100% 的百分比显示剩余容量。SOH 指示电池相对于原始状态的运行状况。
基本的库仑计数 (CC) 算法通过将电流测量值随时间累加来计算 SOC。其精度取决于传感器的精度。卡尔曼滤波和人工智能等现代方法可以估算出小于 2.05% 的平均绝对百分比误差。
SOH 估算结合了多种测量技术,因为没有哪一种方法能够提供完美的结果。随着电池老化,容量会逐渐减少,内阻也会逐渐增大。一块电池的容量可能会损失 20%,而其内阻则会增长到原始值的 160%。良好的 SOH 估算可以预警电池磨损,并告知何时需要更换。
电池管理系统的故障模式和局限性
现代电池管理系统设计精良,但这些关键部件仍然可能发生故障,并危及其他安全性和性能。与其他系统故障相比,它们更容易发生,技术人员发现它们很难诊断和修复。BMS故障更频繁
BMS中常见的故障场景
BMS 系统故障最常见的原因是电压检测问题,这可能导致危险的过充情况。研究表明,磷酸铁锂电池在超过 5V 的过充电压下会冒烟。三元电池在类似情况下可能会爆炸。最大的问题发生在霍尔传感器停止正常工作时。这会妨碍精确的电流测量和 SOC 计算。温度检测故障也会造成同样危险的情况——45°C 下的电池寿命会缩短到 25°C 下的一半。
EMC 问题可能导致 BMS 组件之间的连接中断,并导致系统故障。发生变形或泄漏的电池系统面临绝缘监测故障。这些故障可能造成触电危险。
传感器故障对电池安全的影响
电压、电流和温度信号是BMS功能(例如状态估计和故障诊断)的基础。传感器故障会导致系统使用错误或不完整的数据运行。系统可以检测电压传感器故障并确定其大小,但很难确定其确切性质。
每种故障诊断方法的工作原理各不相同。无迹卡尔曼滤波器可以检测和隔离故障,但无法确定其大小和形状。基于局部放电描述子观测器的方法可以处理更多传感器故障,包括高频和低频问题。
高压应用的局限性
高压BMS系统需要额外的保护机制来解决安全问题。这些机制包括过压、欠压、过流和隔离故障保护。如果管理不当,高压电池可能导致触电、火灾和热失控。
BMS 中的电流测量可能无法足够快地警告即将发生的故障。温度和电压指示器的响应速度落后于实际的安全问题。有时,只有在电池即将起火或已经燃烧时才会出现警告信号。
锂电池管理系统的新兴趋势

图片来源: MDPI
电池管理系统的变化比以往任何时候都快,三项重大技术变革即将重塑这些重要系统的工作方式及其与周围环境的连接方式。
用于预测性维护的人工智能和机器学习
人工智能和机器学习通过先进的预测分析为电池管理系统 (BMS) 带来新功能。这些技术可以查看电池的实时数据,并估算诸如充电状态 (SOC) 和健康状态 (SOH) 等重要参数。人工智能算法的功能远不止监控——它们还可以通过研究使用模式和环境因素来预测不同条件下的电池性能。错误率低于 2.05%
人工智能系统会持续分析数据,找出最佳充电方案。它们会考虑电池的使用年限、温度以及使用方式,以减少电池压力,延长电池使用寿命。这标志着从事后修复到防患于未然的转变。
无线BMS架构
无线电池管理系统 (wBMS) 摆脱了电池模块之间复杂的布线。这种新方法带来了诸多优势:重量更轻、体积更小、维护更便捷,以及传感器测量同步性更好。
wBMS 中的 SmartMesh 技术可创建能够以不同路径和频率进行自我修复的网络。信息能够绕过障碍物,并能有效处理干扰。该系统可在微秒内同步每个节点的时间,这意味着可以精确比较不同地点的测量值。这种精确的计时至关重要,因为它意味着 SOC 和 SOH 计算结果会更加准确。
与智能电网和物联网设备的集成
物联网功能与电池管理系统相结合,能够从遍布各地的电池中创建持续的数据流。这让我们能够清晰地了解电池的性能和损耗情况。这种连接使我们能够监控重要的测量数据,并预测接下来可能发生的情况。
配备 BMS 的智能电网应用可将商业建筑的能耗降低 10% 至 30%。这些组合系统通过 IEC 61850 和 DNP3 等标准协议,实现了储能系统与电网运营商之间的双向对话。建筑已从单纯的用电设备转变为积极参与电网管理。
结语
电池管理系统是现代电池技术背后的关键智能,尤其是在需要持续安全监控的锂离子电池领域。在本文中,我们探讨了BMS技术如何保护电池免受危险情况的影响,同时优化其性能并延长其使用寿命。
BMS 架构已从集中式系统发展到分布式系统,展现了该技术如何适应复杂的储能需求。过压、欠压和热失控保护等安全功能构成了多重防御层,有效防止电池故障。被动和主动电池平衡技术均可通过保持均匀的电荷分布来显著延长电池寿命。
BMS 的未来发展方向在于人工智能、无线架构和智能电网集成方面的突破性进展。这些技术将改变电池管理,从基本的保护电路转变为能够在故障发生前发现的预测系统。电池储能在可再生能源系统、电动汽车和消费电子产品中的作用日益增强,使得这些进步至关重要。
您的 BMS 选型应符合您应用的电压要求、电流处理能力和热管理需求。我们的团队 Large Power 可以帮助您找到符合您规格的定制电池解决方案。本文涵盖的基础知识是您做出明智电池系统设计决策的基础。
电池管理系统既是守护者,也是优化器。它保护宝贵的电池资产,同时最大限度地提高其性能。随着电池能量密度和充电速度的提高,管理系统必须跟上步伐,以确保安全性、可靠性和峰值性能仍然是重中之重。
常见问题
Q1. 电池管理系统(BMS)的主要功能是什么? 电池管理系统监控电池单元的电压、电流和温度,计算充电状态和健康状况,执行电池平衡,管理热条件,并提供针对不安全操作条件的保护。
Q2. BMS如何保护电池免于过度充电和深度放电? BMS 持续监测电池电压,并在电压超过安全限值时断开充电电路或降低充电电流。对于深度放电保护,当电压降至预设阈值以下时,它会断开负载,以防止永久性损坏。
Q3. 分布式BMS架构有哪些优势? 分布式BMS架构可提供增强的冗余性、简化的布线、更轻松的故障排除以及更佳的大型电池组可扩展性。即使一个组件发生故障,也允许模块独立运行。
问4:电池平衡如何提高电池性能? 电池平衡功能可均衡各个电池单元的电量,防止电量较弱的电池单元影响电池组的整体性能。这可以延长电池寿命,最大化可用容量,并提高电池系统的整体效率。
问5:哪些新兴技术正在改变电池管理系统? 人工智能和机器学习正在实现更精准的预测性维护。无线BMS架构正在降低复杂性和重量。与智能电网和物联网设备的集成,实现了更动态的能源管理和电网参与。
https://www.large-battery.com/zh-CN/blog/what-is-a-battery-management-system-bms-essential-guide-for-engineers/
https://www.ayaatech.com/cn/news/a-complete-guide-to-bms-battery-management-system-from-basics-to-advanced-features/
原创文章,作者:奋斗,如若转载,请注明出处:https://blog.ytso.com/tech/dev/317068.html